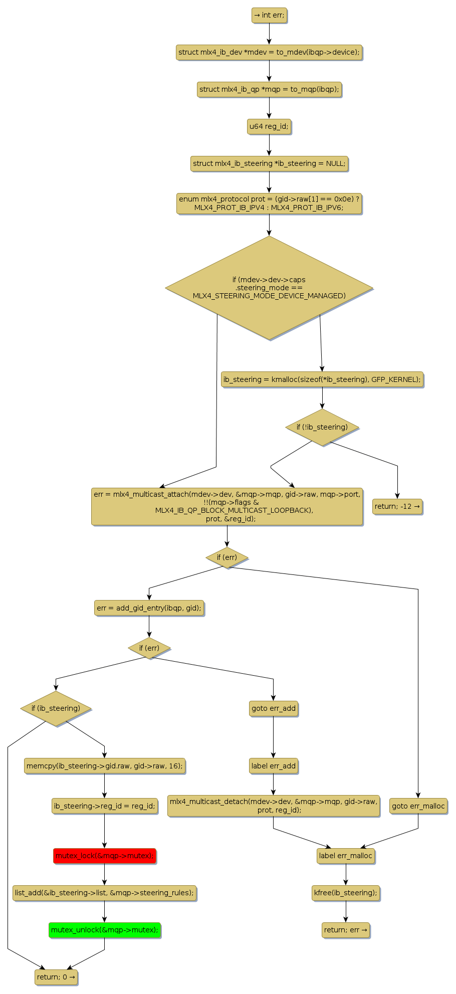
Instance Verification Kit (IVK)
mutex lock @ [34662+24+/linux-3.19-rc1/drivers/infiniband/hw/mlx4/main.c]
Instance Signature: mutex
|
The Matching Pair Graph:
|
|
Function Name
|
Control Flow Graph (CFG)
|
Events Flow Graph (EFG)
|
Source Correspondence
|
|
mlx4_ib_mcg_attach
|
|
|
[33799+18+/linux-3.19-rc1/drivers/infiniband/hw/mlx4/main.c]
|